1.采集场景要求
按照附件 1 中的事件描述进行图片采集,所有事件均为家庭监控场景,包括客厅和厨房,除了附件中针对事件的场景说明外,采集的图像或事件目标需要满足以下条件:
1)图像的拍摄视角应为家庭监控场景,视野宽广,可以为广角镜头,但是目标不应存在畸变,不能为单个目标特写或局部图片,参考图片1和2;
2)图像尺寸短边不低于 720 个像素,图片为彩色,图像清晰,图片不应为多张图拼接而成;
3)场景丰富,同一个事件同一个目标不同角度不应超过 3 张;
4)若需要使用相机架设收集数据,相机架设高度为 2.0 米-3 米;相机俯仰角度为 25-30 度,视现场情况而定;
图1.场景示例
图2.场景示例
样例采集数据
图3.图中存在“老人跌倒”事件
图4.图中存在“小孩攀高”事件
图5.图中存在“小孩写作业”事件
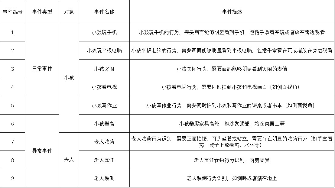
附件1





